1、Spark数据倾斜处理思路
约 7396 字大约 25 分钟
2025-09-04
1、spark任务数据倾斜现象
判断spark任务是否发生数据倾斜有以下几种:
- 大多数task执行得都非常快,但个别task执行极慢。比如,总共有1000个task,997个task都在1分钟之内执行完了,但是剩余两三个task却要一两个小时,这表明执行时间慢的任务分配了很多数据,导致执行拖慢整个作业的执行速度。
- 原本能够正常执行的Spark作业,某天突然报出OOM(内存溢出)异常,观察异常栈,可能是某一个task拉取了过多的数据量导致发生内存溢出。
- 从spark webui上面观看Executor,发现大多数task都是在某一个Executor上执行,而其他的Executor上并没有跑task任务,这说明数据都被发送到一台Executor执行,发生数据倾斜。
- 从spark webui上看执行时间比比较长的stage,然后查看stage中matex矩阵的百分位数分布情况,如果前50,75都没有执行,接近100%的时候任务全部执行完,说明发生数据倾斜,这也很好理解,当执行到100%才有数据,说明前50%,75%阶段都没有task执行,而只有一个task在执行,这个task拖慢了作业的执行,必然市因为数据量过大导致的。
综合以上几种方法,很容易判断spark job执行过程中是否发生数据倾斜。
2、什么情况下发生数据倾斜
- 数据本身分布不均匀:
通常我们批处理读取的数据市hive表或者直接从数据库同步到ods的原始表,数据本身可能分布不均匀,比如金融行业中债券订单流水表,债券行情报价流水表,或者互联网项目中一些热key等都会导致数据分布不均匀,从而在数据源处已经发生数据倾斜。
- 数据源分区策略不均匀:
通常数据源是hive表,是按照天的粒度进行分区,但是如果分区力度太大,比如按照省,市等划分,就可能导致分区不均匀,每个分区的数据量也发生不均衡,二spark读取数据市按照hive的分区读取,那么自然读取进来的数据也不均匀,从而发生数据倾斜。
- spark分区策略不充分:
Spark中的分区默认市按照数据的key取hash值进行分区,如果 key设置的不合理,回导致大量的数据被发送到一个分区中,进而导致数据倾斜。
- Join:连接操作
执行连接操作时,如果被连接的数据集中的键分布不均匀,可能会导致倾斜。在大型数据集与小型数据集通过非唯一键连接的情况下,这一点尤其突出。
GroupBy 操作 与连接操作类似,当某些键比其他键具有更多值时,GroupBy 操作也会导致数据倾斜。
- 使用shuffle类算子
3、数据倾斜原理
上面介绍了那些情况下回发生数据倾斜,下面简单说一下数据倾斜的原理:
在进行shuffle的时候,必须将各个节点上相同的key拉取到某个节点上的一个task来进行处理,比如按照key进行聚合或join等操作。此时如果某个key对应的数据量特别大的话,那么这些数据就会被拉去到同一个task执行,就会发生数据倾斜。比如大部分key对应10条数据,但是个别key却对应了100万条数据,那么大部分task可能就只会分配到10条数据,然后1秒钟就运行完了;但是个别task可能分配到了100万数据,要运行一两个小时。因此,整个Spark作业的运行进度是由运行时间最长的那个task决定的。
因此出现数据倾斜的时候,Spark作业看起来会运行得非常缓慢,甚至可能因为某个task处理的数据量过大导致内存溢出。
下图表示发生数据倾斜时每个task上数据的分布情况,上游数据处理完有100w数据,但是在下游做聚合的时候,一样的key一定会分配到同一个task上执行,加入100w数据中,某一个key对应的数据非常多,那按照keyhash后,数据的分布就如下图所示,这样会导致有一个task上的数据量非常大,从而执行非常慢,而整个stage的运行速度也由运行最慢的那个task所决定。

4、如何定位导致数据倾斜的代码
一个spark application提交后遇到一个Action算子就会生成一个job执行;根据RDD之间的依赖关系分为宽依赖和窄依赖,遇到一个宽依赖就会分为一个stage,Stage是一个TaskSet,将Stage划分的结果发送到不同的Executor执行即为一个Task。注意:Application->Job->Stage->Task每一层都是1对n的关系,通常设置的分区个数就是task并行度的个数。一个application到task的关系可以如下图表示:

所以我们在通过spark webui定位数据倾斜发生位置时有几个关注点,job,stage和task,分别从webui上定位执行时间比较长的job,stage和task,然后通过具体的task定位到代码中发生数据倾斜的位置。
在做数据开发过程中,数据倾斜一般市发生在shuffle过程中,而spark中有写算子会发生shuffle行为,所以我们在定位代码过程中,重点关注发生数据倾斜的算子即可。
这里给大家罗列一些常用的并且可能会触发shuffle操作的算子:distinct、groupByKey、reduceByKey、aggregateByKey、join、cogroup、repartition等。出现数据倾斜时,可能就是你的代码中使用了这些算子中的某一个所导致的。
5、数据倾斜的解决方案
5.1、使用 Hive ETL 预处理数据
方案适用场景:导致数据倾斜的是Hive表。如果该Hive表中的数据本身很不均匀(比如某个key对应了100万数据,其他key才对应了10条数据),而且业务场景需要频繁使用Spark对Hive表执行某个分析操作,那么比较适合使用这种技术方案。
方案实现思路:此时可以评估一下,是否可以通过Hive来进行数据预处理(即通过Hive ETL预先对数据按照key进行聚合,或者是预先和其他表进行join),然后在Spark作业中针对的数据源就不是原来的Hive表了,而是预处理后的Hive表。此时由于数据已经预先进行过聚合或join操作了,那么在Spark作业中也就不需要使用原先的shuffle类算子执行这类操作了。
方案实现原理:这种方案从根源上解决了数据倾斜,因为彻底避免了在Spark中执行shuffle类算子,那么肯定就不会有数据倾斜的问题了。但是这里也要提醒一下大家,这种方式属于治标不治本。因为毕竟数据本身就存在分布不均匀的问题,所以Hive ETL中进行group by或者join等shuffle操作时,还是会出现数据倾斜,导致Hive ETL的速度很慢。我们只是把数据倾斜的发生提前到了Hive ETL中,避免Spark程序发生数据倾斜而已。

方案优点:实现起来简单便捷,效果还非常好,完全规避掉了数据倾斜,Spark作业的性能会大幅度提升。
方案缺点:治标不治本,Hive ETL中还是会发生数据倾斜。
方案实践经验:在一些Java系统与Spark结合使用的项目中,会出现Java代码频繁调用Spark作业的场景,而且对Spark作业的执行性能要求很高,就比较适合使用这种方案。将数据倾斜提前到上游的Hive ETL,每天仅执行一次,只有那一次是比较慢的,而之后每次Java调用Spark作业时,执行速度都会很快,能够提供更好的用户体验。
项目实践经验:在美团·点评的交互式用户行为分析系统中使用了这种方案,该系统主要是允许用户通过Java Web系统提交数据分析统计任务,后端通过Java提交Spark作业进行数据分析统计。要求Spark作业速度必须要快,尽量在10分钟以内,否则速度太慢,用户体验会很差。所以我们将有些Spark作业的shuffle操作提前到了Hive ETL中,从而让Spark直接使用预处理的Hive中间表,尽可能地减少Spark的shuffle操作,大幅度提升了性能,将部分作业的性能提升了6倍以上。
5.2、过滤少数导致倾斜的key
方案适用场景:如果发现导致倾斜的key就少数几个,而且对计算本身的影响并不大的话,那么很适合使用这种方案。比如99%的key就对应10条数据,但是只有一个key对应了100万数据,从而导致了数据倾斜。
方案实现思路:如果我们判断那少数几个数据量特别多的key,对作业的执行和计算结果不是特别重要的话,那么干脆就直接过滤掉那少数几个key。比如,在Spark SQL中可以使用where子句过滤掉这些key或者在Spark Core中对RDD执行filter算子过滤掉这些key。如果需要每次作业执行时,动态判定哪些key的数据量最多然后再进行过滤,那么可以使用sample算子对RDD进行采样,然后计算出每个key的数量,取数据量最多的key过滤掉即可。
方案实现原理:将导致数据倾斜的key给过滤掉之后,这些key就不会参与计算了,自然不可能产生数据倾斜。
方案优点:实现简单,而且效果也很好,可以完全规避掉数据倾斜。
方案缺点:适用场景不多,大多数情况下,导致倾斜的key还是很多的,并不是只有少数几个。
方案实践经验:在项目中我们也采用过这种方案解决数据倾斜。有一次发现某一天Spark作业在运行的时候突然OOM了,追查之后发现,是Hive表中的某一个key在那天数据异常,导致数据量暴增。因此就采取每次执行前先进行采样,计算出样本中数据量最大的几个key之后,直接在程序中将那些key给过滤掉。
5.3、提高shuffle操作的并行度
方案适用场景:如果我们必须要对数据倾斜迎难而上,那么建议优先使用这种方案,因为这是处理数据倾斜最简单的一种方案。
方案实现思路:在对RDD执行shuffle算子时,给shuffle算子传入一个参数,比如reduceByKey(1000),该参数就设置了这个shuffle算子执行时shuffle read task的数量。对于Spark SQL中的shuffle类语句,比如group by、join等,需要设置一个参数,即spark.sql.shuffle.partitions,该参数代表了shuffle read task的并行度,该值默认是200,对于很多场景来说都有点过小。
方案实现原理:增加shuffle read task的数量,可以让原本分配给一个task的多个key分配给多个task,从而让每个task处理比原来更少的数据。举例来说,如果原本有5个key,每个key对应10条数据,这5个key都是分配给一个task的,那么这个task就要处理50条数据。而增加了shuffle read task以后,每个task就分配到一个key,即每个task就处理10条数据,那么自然每个task的执行时间都会变短了。具体原理如下图所示。
方案优点:实现起来比较简单,可以有效缓解和减轻数据倾斜的影响。
方案缺点:只是缓解了数据倾斜而已,没有彻底根除问题,根据实践经验来看,其效果有限。
方案实践经验:该方案通常无法彻底解决数据倾斜,因为如果出现一些极端情况,比如某个key对应的数据量有100万,那么无论你的task数量增加到多少,这个对应着100万数据的key肯定还是会分配到一个task中去处理,因此注定还是会发生数据倾斜的。所以这种方案只能说是在发现数据倾斜时尝试使用的第一种手段,尝试去用嘴简单的方法缓解数据倾斜而已,或者是和其他方案结合起来使用。
5.4、自定义分区
面对极端情况,比如某个key对应数据100万,这样的话,提高shuffle并行度也不行,所以这时候可以自定义分区,重新对数据分区,保证多个分区数据均匀,自定义分区可以增加key的粒度或者缩小key的粒度。
Val Spark:SparkSession = ...
//假设我们有一个带有数据倾斜的RDD
val skewedrdd:rdd [(int,string)] = ... //自定义
范围分区器
val val custompartitioner = new langepartitioner = new Rangepartitioner(10,skewedrdd)无数据倾斜问题的DD5.5、加盐技术
当数据中的某些键(热键)出现大量次数而导致偏斜时,加盐是一种有用的技术。这个想法是向主键key添加一个随机数(盐),以便具有相同主键key的数据record中现在分布在多个分区中。
让我们看看如何使用 Scala 在 Spark 中应用加盐:
val Spark: SparkSession = ...
// 假设我们有一个存在数据倾斜的 DataFrame
val skewedDF: DataFrame = ...
// 定义一个 UDF 添加 salt
val addSaltUdf = udf((key: String) => key + "_" + Random.nextInt( 100 ))
// 将 salt 添加到 key
val saltedDF = skewedDF.withColumn( "key" , addSaltUdf(col( "key" ) )))
// 现在您可以对 saltedDF 执行操作,而不会出现数据倾斜问题加盐后计算过程如下:

5.6、两阶段聚合(局部聚合+全局聚合)
方案适用场景:对RDD执行reduceByKey等聚合类shuffle算子或者在Spark SQL中使用group by语句进行分组聚合时,比较适用这种方案。
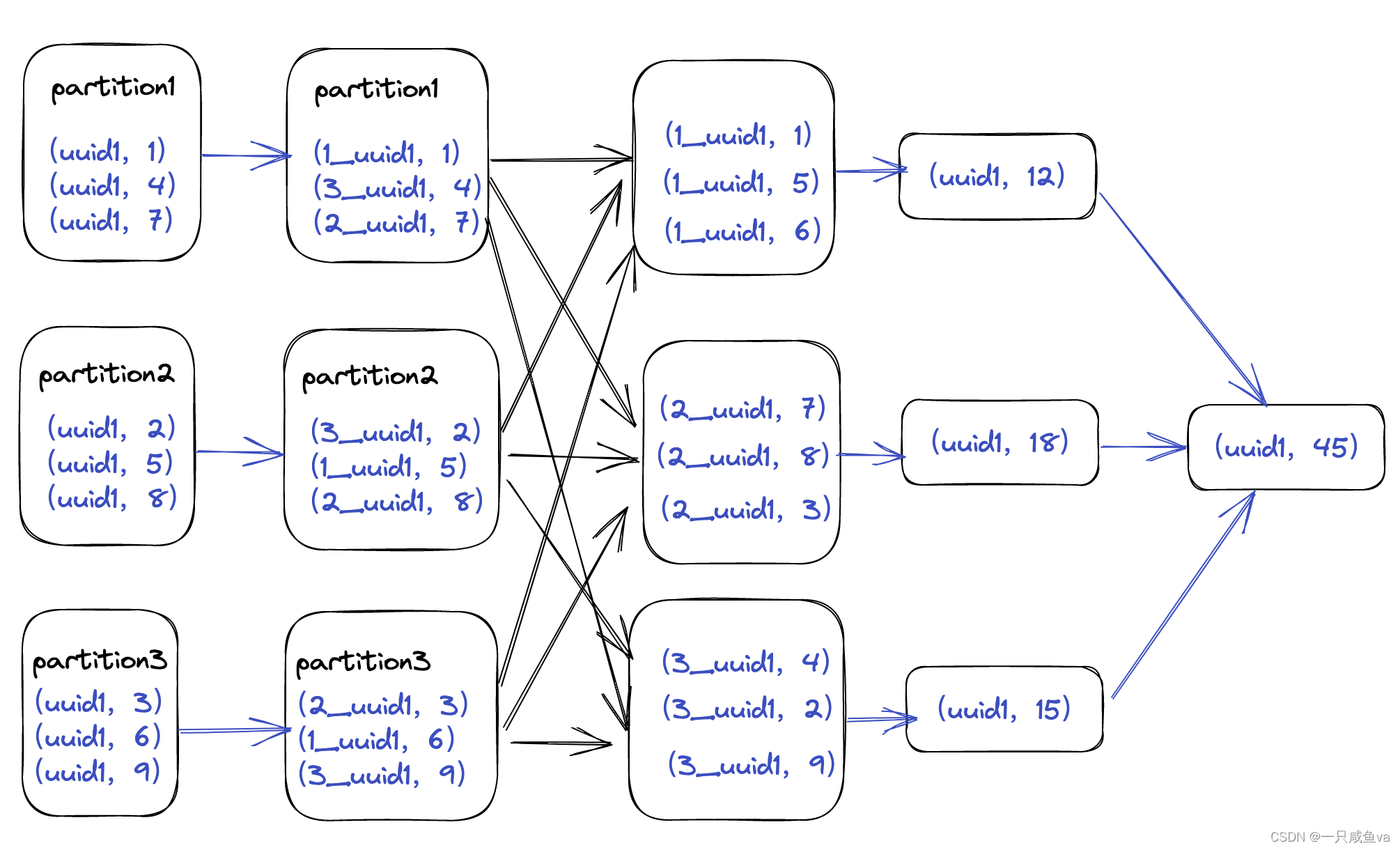
方案实现思路:这个方案的核心实现思路就是进行两阶段聚合。第一次是局部聚合,先给每个key都打上一个随机数,比如10以内的随机数,此时原先一样的key就变成不一样的了,比如(hello, 1) (hello, 1) (hello, 1) (hello, 1),就会变成(1_hello, 1) (1_hello, 1) (2_hello, 1) (2_hello, 1)。接着对打上随机数后的数据,执行reduceByKey等聚合操作,进行局部聚合,那么局部聚合结果,就会变成了(1_hello, 2) (2_hello, 2)。然后将各个key的前缀给去掉,就会变成(hello,2)(hello,2),再次进行全局聚合操作,就可以得到最终结果了,比如(hello, 4)。
方案实现原理:将原本相同的key通过附加随机前缀的方式,变成多个不同的key,就可以让原本被一个task处理的数据分散到多个task上去做局部聚合,进而解决单个task处理数据量过多的问题。接着去除掉随机前缀,再次进行全局聚合,就可以得到最终的结果。具体原理见下图。

方案优点:对于聚合类的shuffle操作导致的数据倾斜,效果是非常不错的。通常都可以解决掉数据倾斜,或者至少是大幅度缓解数据倾斜,将Spark作业的性能提升数倍以上。
方案缺点:仅仅适用于聚合类的shuffle操作,适用范围相对较窄。如果是join类的shuffle操作,还得用其他的解决方案。
第一步,给RDD中的每个key都打上一个随机前缀。
第二步,对打上随机前缀的key进行局部聚合。
第三步,去除RDD中每个key的随机前缀。
第四步,对去除了随机前缀的RDD进行全局聚合。
计算示意图如下所示:

5.7、将reduce join转为map join
方案适用场景:在对RDD使用join类操作,或者是在Spark SQL中使用join语句时,而且join操作中的一个RDD或表的数据量比较小(比如几百M或者一两G),比较适用此方案。
方案实现思路:不使用join算子进行连接操作,而使用Broadcast变量与map类算子实现join操作,进而完全规避掉shuffle类的操作,彻底避免数据倾斜的发生和出现。将较小RDD中的数据直接通过collect算子拉取到Driver端的内存中来,然后对其创建一个Broadcast变量;接着对另外一个RDD执行map类算子,在算子函数内,从Broadcast变量中获取较小RDD的全量数据,与当前RDD的每一条数据按照连接key进行比对,如果连接key相同的话,那么就将两个RDD的数据用你需要的方式连接起来。
方案实现原理:普通的join是会走shuffle过程的,而一旦shuffle,就相当于会将相同key的数据拉取到一个shuffle read task中再进行join,此时就是reduce join。但是如果一个RDD是比较小的,则可以采用广播小RDD全量数据+map算子来实现与join同样的效果,也就是map join,此时就不会发生shuffle操作,也就不会发生数据倾斜。具体原理如下图所示。

方案优点:对join操作导致的数据倾斜,效果非常好,因为根本就不会发生shuffle,也就根本不会发生数据倾斜。
方案缺点:适用场景较少,因为这个方案只适用于一个大表和一个小表的情况。毕竟我们需要将小表进行广播,此时会比较消耗内存资源,driver和每个Executor内存中都会驻留一份小RDD的全量数据。如果我们广播出去的RDD数据比较大,比如10G以上,那么就可能发生内存溢出了。因此并不适合两个都是大表的情况。
// 首先将数据量比较小的RDD的数据,collect到Driver中来。
// 然后使用Spark的广播功能,将小RDD的数据转换成广播变量,这样每个Executor就只有一份RDD的数据。
// 可以尽可能节省内存空间,并且减少网络传输性能开销。
// 对另外一个RDD执行map类操作,而不再是join类操作。
// 在算子函数中,通过广播变量,获取到本地Executor中的rdd1数据。
// 可以将rdd1的数据转换为一个Map,便于后面进行join操作。
// 获取当前RDD数据的key以及value。
// 从rdd1数据Map中,根据key获取到可以join到的数据。
// 这里得提示一下。
// 上面的做法,仅仅适用于rdd1中的key没有重复,全部是唯一的场景。
// 如果rdd1中有多个相同的key,那么就得用flatMap类的操作,在进行join的时候不能用map,而是得遍历rdd1所有数据进行join。
// rdd2中每条数据都可能会返回多条join后的数据。5.8、采样倾斜key并分拆join操作【分割倾斜数据】
方案适用场景:两个RDD/Hive表进行join的时候,如果数据量都比较大,无法采用“解决方案五”,那么此时可以看一下两个RDD/Hive表中的key分布情况。如果出现数据倾斜,是因为其中某一个RDD/Hive表中的少数几个key的数据量过大,而另一个RDD/Hive表中的所有key都分布比较均匀,那么采用这个解决方案是比较合适的。
方案实现思路:
- 对包含少数几个数据量过大的key的那个RDD,通过sample算子采样出一份样本来,然后统计一下每个key的数量,计算出来数据量最大的是哪几个key。
- 然后将这几个key对应的数据从原来的RDD中拆分出来,形成一个单独的RDD,并给每个key都打上n以内的随机数作为前缀,而不会导致倾斜的大部分key形成另外一个RDD。
- 接着将需要join的另一个RDD,也过滤出来那几个倾斜key对应的数据并形成一个单独的RDD,将每条数据膨胀成n条数据,这n条数据都按顺序附加一个0~n的前缀,不会导致倾斜的大部分key也形成另外一个RDD。
- 再将附加了随机前缀的独立RDD与另一个膨胀n倍的独立RDD进行join,此时就可以将原先相同的key打散成n份,分散到多个task中去进行join了。
- 而另外两个普通的RDD就照常join即可。
- 最后将两次join的结果使用union算子合并起来即可,就是最终的join结果。
方案实现原理:对于join导致的数据倾斜,如果只是某几个key导致了倾斜,可以将少数几个key分拆成独立RDD,并附加随机前缀打散成n份去进行join,此时这几个key对应的数据就不会集中在少数几个task上,而是分散到多个task进行join了。具体原理见下图。

方案优点:对于join导致的数据倾斜,如果只是某几个key导致了倾斜,采用该方式可以用最有效的方式打散key进行join。而且只需要针对少数倾斜key对应的数据进行扩容n倍,不需要对全量数据进行扩容。避免了占用过多内存。
方案缺点:如果导致倾斜的key特别多的话,比如成千上万个key都导致数据倾斜,那么这种方式也不适合。
// 首先从包含了少数几个导致数据倾斜key的rdd1中,采样10%的样本数据。
// 对样本数据RDD统计出每个key的出现次数,并按出现次数降序排序。
// 对降序排序后的数据,取出top 1或者top 100的数据,也就是key最多的前n个数据。
// 具体取出多少个数据量最多的key,由大家自己决定,我们这里就取1个作为示范。
// 从rdd1中分拆出导致数据倾斜的key,形成独立的RDD。
// 从rdd1中分拆出不导致数据倾斜的普通key,形成独立的RDD。
// rdd2,就是那个所有key的分布相对较为均匀的rdd。
// 这里将rdd2中,前面获取到的key对应的数据,过滤出来,分拆成单独的rdd,并对rdd中的数据使用flatMap算子都扩容100倍。
// 对扩容的每条数据,都打上0~100的前缀。
// 将rdd1中分拆出来的导致倾斜的key的独立rdd,每条数据都打上100以内的随机前缀。
// 然后将这个rdd1中分拆出来的独立rdd,与上面rdd2中分拆出来的独立rdd,进行join。
// 将rdd1中分拆出来的包含普通key的独立rdd,直接与rdd2进行join。
// 将倾斜key join后的结果与普通key join后的结果,uinon起来。
// 就是最终的join结果。
val Spark: SparkSession = ...
// 假设我们有一个存在数据倾斜的 DataFrame
val skewedDF: DataFrame = ...
// 倾斜的键
val skewedKeys = Seq( "key1" , "key2" , "key3" )
// 分割数据
val skewedData = skewedDF.filter(col( "key" ).isin(skewedKeys: _*))
val nonSkewedData = s kewedDF.filter(!col( "key" ).isin(skewedKeys: _*))
// 分别处理 skewedData 和 nonSkewedData5.9、使用随机前缀和扩容RDD进行join
方案适用场景:如果在进行join操作时,RDD中有大量的key导致数据倾斜,那么进行分拆key也没什么意义,此时就只能使用最后一种方案来解决问题了。
方案实现思路:
- 该方案的实现思路基本和“解决方案六”类似,首先查看RDD/Hive表中的数据分布情况,找到那个造成数据倾斜的RDD/Hive表,比如有多个key都对应了超过1万条数据。
- 然后将该RDD的每条数据都打上一个n以内的随机前缀。
- 同时对另外一个正常的RDD进行扩容,将每条数据都扩容成n条数据,扩容出来的每条-数据都依次打上一个0~n的前缀。
- 最后将两个处理后的RDD进行join即可。
方案实现原理:将原先一样的key通过附加随机前缀变成不一样的key,然后就可以将这些处理后的“不同key”分散到多个task中去处理,而不是让一个task处理大量的相同key。该方案与“解决方案六”的不同之处就在于,上一种方案是尽量只对少数倾斜key对应的数据进行特殊处理,由于处理过程需要扩容RDD,因此上一种方案扩容RDD后对内存的占用并不大;而这一种方案是针对有大量倾斜key的情况,没法将部分key拆分出来进行单独处理,因此只能对整个RDD进行数据扩容,对内存资源要求很高。
方案实现过程:
方案优点:对join类型的数据倾斜基本都可以处理,而且效果也相对比较显著,性能提升效果非常不错。
方案缺点:该方案更多的是缓解数据倾斜,而不是彻底避免数据倾斜。而且需要对整个RDD进行扩容,对内存资源要求很高。
方案实践经验:曾经开发一个数据需求的时候,发现一个join导致了数据倾斜。优化之前,作业的执行时间大约是60分钟左右;使用该方案优化之后,执行时间缩短到10分钟左右,性能提升了6倍。
// 首先将其中一个key分布相对较为均匀的RDD膨胀100倍。
// 其次,将另一个有数据倾斜key的RDD,每条数据都打上100以内的随机前缀。
// 将两个处理后的RDD进行join即可。5.10、多种方案组合使用
在实践中发现,很多情况下,如果只是处理较为简单的数据倾斜场景,那么使用上述方案中的某一种基本就可以解决。但是如果要处理一个较为复杂的数据倾斜场景,那么可能需要将多种方案组合起来使用。比如说,我们针对出现了多个数据倾斜环节的Spark作业,可以先运用解决方案一和二,预处理一部分数据,并过滤一部分数据来缓解;其次可以对某些shuffle操作提升并行度,优化其性能;最后还可以针对不同的聚合或join操作,选择一种方案来优化其性能。大家需要对这些方案的思路和原理都透彻理解之后,在实践中根据各种不同的情况,灵活运用多种方案,来解决自己的数据倾斜问题。
5.11、如何看spark webUi中sql执行计划
scan:从hive,kudu读取数据
Filter:过滤操作,包括去除缺失值,条件筛选等
Project:映射,选择需要的列
HashAggregate:聚合,本例中HashAggregate+Exchange+HashAggregate用来distinct去重
wholestagecodegen:全阶段代码生成,用来将多个处理逻辑整合到单个代码模块中,是Spark的新的SQL代码生成模型
Exchange:数据重分区Sort:数据根据某个key排序
SortMergeJoin:大表和大表join的策略,本例中Exchange+Sort+SortMergeJoin用来做大表和大表join
贡献者
版权所有
版权归属:codingLab
许可证:bugcode